因违规向建筑企业发放流动资金贷款等,齐商银行济南分行被罚没294万元
2023-07-26 17:02:42
来源:
金融界
作者:韩宜
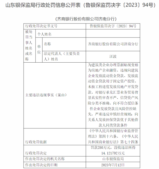
日前,据国家金融监管总局官网,齐商银行济南分行因八项违法违规行为受到监管处罚。
经查,齐商银行济南分行违法违规事实为:
一、为建筑类企业办理票据贴现变相为房地产企业融资;
二、违规向建筑企业发放流动资金贷款;
三、发放流动资金贷款用于固定资产投资;
四、未按工程进度发放房地产开发贷款;
五、对银行承兑汇票业务贸易背景真实性审查不严;
六、信贷资产风险分类不准确;
七、向不符合授信条件企业发放贷款且风险管控缺失,严重违反审慎经营规则;
八、向关系人发放担保贷款优于其他借款人同类贷款条件。
根据《中华人民共和国银行业监督管理法》第四十六条、《中华人民共和国商业银行法》第七十四条规定,监管机构对齐商银行济南分行罚款280万元,没收违法所得14.12万元。

全部评论
机会情报
- 银行股迎来“黄金买点”?摩根大通预计下半年潜在涨幅高达15%,股息率4.3%成“香饽饽”
- 华润电力光伏组件开标均价提升,产业链涨价传导顺利景气度望修复
- 我国卫星互联网组网速度加快,发射间隔从早期1-2个月显著缩短至近期的3-5天
- 光伏胶膜部分企业上调报价,成本增加叠加供需改善涨价空间望打开
- 广东研究通过政府投资基金支持商业航天发展,助力商业航天快速发展
- 折叠屏手机正逐步从高端市场向主流消费群体渗透
- 创历史季度新高!二季度全球DRAM市场规模环比增长20%
- 重磅!上海加速推进AI+机器人应用,全国人形机器人运动会盛大开幕,机器人板块持续爆发!
- 重磅利好!个人养老金新增三大领取条件,开启多元化养老新时代,银行理财产品收益喜人!
- 重磅突破!我国卫星互联网组网速度创新高,广东打造太空旅游等多领域应用场景,商业航天迎来黄金发展期!
