华融金租连收3张罚单共计被罚325万元,涉及审批放款等环节严重不审慎等,董事长等6人也被罚
2024-05-31 17:27:20
来源:
金融界
作者:bank
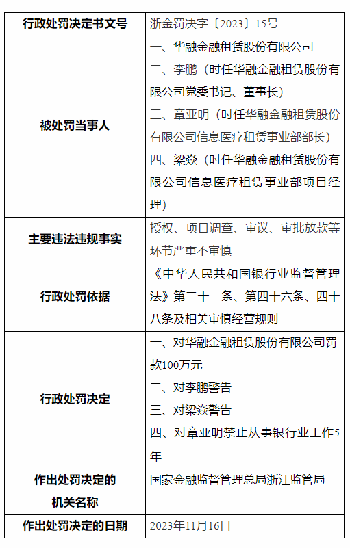
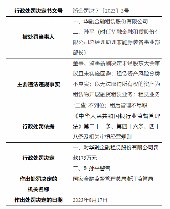
5月31日,国家金融监督管理总局浙江监管局行政处罚信息公开表显示,华融金融租赁股份有限公司连收三张罚单,共计被罚325万元。董事长等6名相关负责人也被罚。
罚单显示:因授权、项目调查、审议、审批放款等环节严重不审慎,该公司被罚100万元;同时,时任华融金融租赁股份有限公司党委书记、董事长的李鹏被警告,时任华融金融租赁股份有限公司信息医疗租赁事业部部长的章亚明被禁止从事银行业工作5年,时任华融金融租赁股份有限公司信息医疗租赁事业部项目经理的梁焱被警告。
因以不宜变现的公益性资产作为租赁物,该公司被罚50万元;同时,时任华融金融租赁股份有限公司代为履职总经理的史杰文、时任华融金融租赁股份有限公司受托履职总经理的邵力刚被警告。
该公司还因涉及以下违法违规事实被罚175万元:1.董事、监事薪酬决定未经股东大会审议且未实施回避;2.租赁资产风险分类不真实;3.以无法取得所有权的资产为租赁物开展融资租赁业务;4.租赁业务“三查”不到位;5.租后管理不尽职。作为相关负责人,时任华融金融租赁股份有限公司总经理助理兼能源装备事业部部长的孙平被警告。



全部评论
机会情报
- 银行股迎来“黄金买点”?摩根大通预计下半年潜在涨幅高达15%,股息率4.3%成“香饽饽”
- 华润电力光伏组件开标均价提升,产业链涨价传导顺利景气度望修复
- 我国卫星互联网组网速度加快,发射间隔从早期1-2个月显著缩短至近期的3-5天
- 光伏胶膜部分企业上调报价,成本增加叠加供需改善涨价空间望打开
- 广东研究通过政府投资基金支持商业航天发展,助力商业航天快速发展
- 折叠屏手机正逐步从高端市场向主流消费群体渗透
- 创历史季度新高!二季度全球DRAM市场规模环比增长20%
- 重磅!上海加速推进AI+机器人应用,全国人形机器人运动会盛大开幕,机器人板块持续爆发!
- 重磅利好!个人养老金新增三大领取条件,开启多元化养老新时代,银行理财产品收益喜人!
- 重磅突破!我国卫星互联网组网速度创新高,广东打造太空旅游等多领域应用场景,商业航天迎来黄金发展期!
