浙江诸暨农商行被罚70万元,因个人信贷资金被挪用于股市等
2024-06-11 10:51:32
来源:
金融界
作者:bank
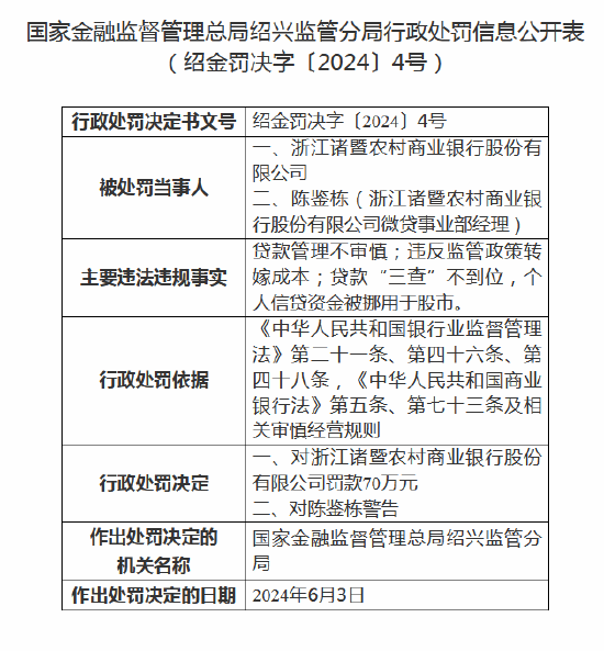
国家金融监督管理总局上饶监管分局行政处罚信息公开表显示,浙江诸暨农村商业银行股份有限公司存在以下违法违规事实:贷款管理不审慎;违反监管政策转嫁成本;贷款“三查”不到位,个人信贷资金被挪用于股市。
浙江诸暨农村商业银行被绍兴监管分局罚款70万元;陈某栋(浙江诸暨农村商业银行股份有限公司微贷事业部经理)被警告。

全部评论
机会情报
- 银行股迎来“黄金买点”?摩根大通预计下半年潜在涨幅高达15%,股息率4.3%成“香饽饽”
- 华润电力光伏组件开标均价提升,产业链涨价传导顺利景气度望修复
- 我国卫星互联网组网速度加快,发射间隔从早期1-2个月显著缩短至近期的3-5天
- 光伏胶膜部分企业上调报价,成本增加叠加供需改善涨价空间望打开
- 广东研究通过政府投资基金支持商业航天发展,助力商业航天快速发展
- 折叠屏手机正逐步从高端市场向主流消费群体渗透
- 创历史季度新高!二季度全球DRAM市场规模环比增长20%
- 重磅!上海加速推进AI+机器人应用,全国人形机器人运动会盛大开幕,机器人板块持续爆发!
- 重磅利好!个人养老金新增三大领取条件,开启多元化养老新时代,银行理财产品收益喜人!
- 重磅突破!我国卫星互联网组网速度创新高,广东打造太空旅游等多领域应用场景,商业航天迎来黄金发展期!
