齐鲁银行披露2024年半年度业绩快报:上半年净利润23.47亿元 ,同比增长16.98%
2024-07-23 11:56:43
来源:
金融界
作者:韩宜
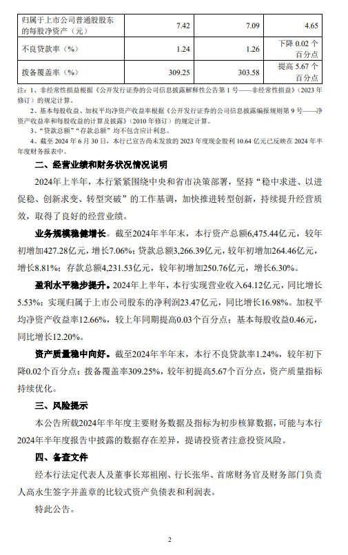
7月22日,齐鲁银行披露2024年半年度业绩快报。上半年,该行实现营业收入64.12亿元,同比增长5.53%;实现归属于上市公司股东的净利润23.47亿元,同比增长16.98%。


关键词阅读:齐鲁银行
AI智能分析该文,为您挖掘投资机会该AI功能处于试用阶段,内容仅供参考,请仔细甄别!
展开 

全部评论
机会情报
- 银行股迎来“黄金买点”?摩根大通预计下半年潜在涨幅高达15%,股息率4.3%成“香饽饽”
- 华润电力光伏组件开标均价提升,产业链涨价传导顺利景气度望修复
- 我国卫星互联网组网速度加快,发射间隔从早期1-2个月显著缩短至近期的3-5天
- 光伏胶膜部分企业上调报价,成本增加叠加供需改善涨价空间望打开
- 广东研究通过政府投资基金支持商业航天发展,助力商业航天快速发展
- 折叠屏手机正逐步从高端市场向主流消费群体渗透
- 创历史季度新高!二季度全球DRAM市场规模环比增长20%
- 重磅!上海加速推进AI+机器人应用,全国人形机器人运动会盛大开幕,机器人板块持续爆发!
- 重磅利好!个人养老金新增三大领取条件,开启多元化养老新时代,银行理财产品收益喜人!
- 重磅突破!我国卫星互联网组网速度创新高,广东打造太空旅游等多领域应用场景,商业航天迎来黄金发展期!
