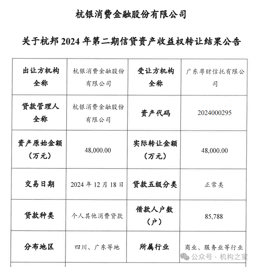
杭银消费金融股份有限公司(以下简称“杭银消费金融”)于2024年12月18日披露,其2024年第二期信贷资产收益权转让已顺利完成。本次转让的资产原始金额与实际转让金额均为48,000万元,受让方为广东粤财信托有限公司。交易所涉资产为个人其他消费贷款,借款人总数达85,788户,贷款区域覆盖四川、广东等地,主要分布于商业和服务业等行业,资产五级分类为“正常类”。

图 杭银消费金融关于杭邦2024年第二期信贷资产收益权转让结果公告。
值得注意的是,这并非杭银消费金融今年首次开展信贷资产收益权转让业务。2024年,杭银消费金融已经通过银行业信贷资产登记流转中心完成了两次信贷资产转让,累计转让金额达到133,400万元。首次转让发生在5月10日,与中国对外经济贸易信托有限公司合作,涉及债务人224,279户;第二次转让则在11月27日完成,再次与广东粤财信托有限公司合作,涉及债务人179,068户。两次转让的资产均为“正常类”,且主要分布在河南、安徽、湖南等地区,涵盖了商业和服务业等行业。
尽管转让的资产均为“正常类”,且转让金额累计达181,400万元,涉及的债务人数量庞大,这些因素表面上并未显示出明显的违约迹象,但频繁的信贷资产转让仍然揭示出杭银消费金融可能面临一定的流动性压力和风险管理挑战。通过频繁转让信贷资产,公司似乎在寻求缓解短期内的资金流动性问题,这可能暗示其在资产负债管理方面存在一定的隐忧。此外,虽然资产的五级分类显示其整体质量较好,但不同地区的经济状况和行业风险仍然可能影响资产的稳定性,尤其是在经济承压的背景下。
总体而言,杭银消费金融在2024年开展的信贷资产收益权转让业务虽然顺利完成,但其频繁的转让行为和集中在特定地区的资产结构,可能掩盖了潜在的信用风险。公司未来如何管理和优化资产结构,如何平衡资金流动性与资产质量,仍需持续关注。
主要股东持股不达标,恐有合规风险
杭银消费金融由杭州银行牵头,与西班牙对外银行、海亮集团、生意宝、中辉人造丝及和盟集团等共同发起设立,于2015年12月3日成立,注册资本5亿元人民币,是浙江省首家由原银保监会批准设立的消费金融公司。经过多次增资和股东变更,公司目前注册资本增至25.61亿元。
2019年7月29日,公司完成首次增资,注册资本从5亿元增至12.6亿元,其中银泰集团认缴投资4.4亿股,成为重要股东之一,杭州银行的持股比例也从41%微升至41.67%。2021年4月23日,公司再次增资,注册资本扩大至25.61亿元,滴滴出行通过全资子公司迪润科技认缴投资8.54亿股,成为公司第二大股东,持股比例达到33.34%。与此同时,杭州银行通过新增认购股份并受让西班牙对外银行及海亮集团的股份,将持股比例提升至42.95%。银泰集团则保持第三大股东地位,进一步巩固了其在公司治理中的重要作用。目前,杭银消费金融没有控股股东或实际控制人,股权较为分散,其中杭州银行持股42.95%,迪润科技持股33.34%,银泰集团占比20%排名第三。

图 杭银消费金融股权架构图。
数据来源:wind。
值得一提的是,作为杭银消费金融的主要出资人,杭州银行是总部位于浙江杭州的城商行。截至2024年9月30日,其总资产规模达2.02万亿元,同比增长9.78%;营业收入284.94亿元,净利润138.70亿元,展现出与浙商银行、宁波银行争夺“浙系一哥”地位的强劲态势。第二大股东迪润科技的母公司滴滴出行,则凭借技术实力与市场敏锐度,稳居国内网约车市场龙头地位,成为杭银消费金融的重要股东支撑。而作为第三大股东,银泰集团展现了其灵活的资本运作能力。2017年,银泰集团通过出售银泰百货给阿里巴巴套现近180亿元;2024年12月17日,阿里巴巴又以约74亿元将所持银泰股权出售给雅戈尔集团等买方财团,被外界戏称为“割了一把阿里巴巴的韭菜”。截至2024年10月,银泰集团实控人沈国军家族以415亿元财富位列《2024胡润百富榜》第97位,显示出其强大的资本实力。
尽管杭银消费金融的股东背景颇具实力,但消费金融公司的股权架构问题一直是监管层关注重点。根据2024年4月18日实施的《消费金融公司管理办法》,主要出资人持股比例要求从30%提高至50%。然而,目前公司第一大股东杭州银行和第二大股东迪润科技的持股比例分别为42.95%和33.34%,第三大股东银泰集团的持股比例更低,均未达到50%的合规标准。未来,公司或将不得不通过股东间的股权转让或增资扩股等方式调整股权结构,以满足监管要求。这一过程对杭银消费金融来说既是挑战,也是确保合规经营和长远发展的必然选择。
营收净利润增速放缓,资产质量恶化
消费金融公司的发展离不开资金和流量的支持。杭银消费金融的主要股东杭州银行为其提供了资金支持,滴滴出行则依托其强大的互联网流量,银泰投资则通过其商业零售业务带来线下流量。三大股东的协同合作,使杭银消费金融尽管起步较晚,仍实现了快速发展。
近年来,尽管杭银消费金融的总资产和贷款规模持续增长,但增速明显放缓。总资产从2021年的366.44亿元增至2023年的496.39亿元,但增速从71.59%降至13.01%,2024年上半年回升至25.60%,仍低于此前的高增长水平。贷款及垫款规模也从2021年的343.40亿元增至2023年的472.05亿元,增速由72.38%降至2022年的15.48%,2023年回升至19.04%,整体增速趋缓。

图 杭银消费金融总资产和发放贷款及垫款。
数据来源:杭银消费金融财报。
营业收入和净利润虽然持续增长,但增速也显著放缓。2021年,公司营业收入为27.82亿元,净利润为4.51亿元,同比增长48.64%和88.73%。2022年,营业收入增至42.26亿元,净利润为6.63亿元,但增速分别降至51.91%和46.87%。2023年,营业收入增至48.38亿元,净利润微增至8.02亿元,增速进一步放缓,分别降至14.48%和21.05%。截至2024年上半年,营业收入为26.98亿元,净利润为4.6亿元,同比增长仅15.94%和15%,增速疲软趋势愈加明显。

图 杭银消费金融营业收入和净利润。
数据来源:杭银消费金融财报。
此外,业务及管理费用和信用减值损失持续攀升,给公司盈利能力带来压力。2021至2023年,业务及管理费用从3.25亿元增至5.61亿元,信用减值损失从18.38亿元飙升至31.81亿元,增幅远超管理费用。2022年,尽管管理费用小幅增长至4.12亿元,信用减值损失却大幅增至29.00亿元。到2024年3月31日,信用减值损失已达10.43亿元,同比增长29.9%,进一步加剧了盈利压力。

图 杭银消费金融业务及管理费和信用减值损失。
数据来源:杭银消费金融财报。
不良贷款余额逐年上升,成为公司面临的又一重大挑战。2021年不良贷款余额为6.19亿元,2022年增至7.15亿元,2023年上升至8.45亿元,2024年3月31日达到8.82亿元。此趋势可能对公司财务健康构成威胁,特别是伴随不良贷款率和关注类贷款比率的变化。

图 杭银消费金融不良贷款余额。
数据来源:杭银消费金融财报。
从2021年至2024年3月31日,公司不良贷款率和关注类贷款比率呈现不同变化趋势。2021年,不良贷款率为1.74%,关注类贷款比率为2.19%。2022年,两个比率保持稳定,不良贷款率为1.74%,关注类贷款比率略降至1.75%。然而,到了2023年,不良贷款率下降至1.72%,关注类贷款比率上升至1.84%。2024年3月31日,不良贷款率上升至1.78%,关注类贷款比率亦增至1.88%。

图 杭银消费金融关注类贷款比率和不良贷款率。
数据来源:杭银消费金融财报。
资本充足率方面,从2021年至2024年3月31日,核心一级资本充足率和资本充足率呈现下降趋势。2021年,核心一级资本充足率为14.39%,资本充足率为15.49%;2022年分别降至13.49%和14.54%;2023年进一步降至12.6%和13.63%;截至2024年3月31日,核心一级资本充足率降至11.89%,资本充足率降至12.95%。这一趋势表明公司在资本管理和风险抵御能力方面面临压力。

图 杭银消费金融核心一级资本充足率和资本充足率。
数据来源:杭银消费金融财报。
为应对资本充足率下降和资产减值损失增加的压力,杭银消费金融积极通过同业借款和发行债券等方式,从市场融入资金,支持贷款业务的扩展。这些措施在短期内有助于缓解资金压力,但也凸显了公司未来可能面临的挑战。
用户投诉攀升
目前,杭银消费金融主要经营线上轻享贷和线下尊享贷两大产品体系,其中尊享贷及部分轻享贷为公司自营业务,自营业务占比近年来维持在20%左右。截至2024年3月,线下尊享贷占比为18.27%,线上轻享贷占比为81.73%。尽管线上展业带来了多样化的客户来源,但随着违约客户的增多,杭银消费金融为回收贷款加大了催收力度,导致公司陷入舆论漩涡。暴力催收、高利贷和高额罚息等争议频发,成为公众指责的焦点。
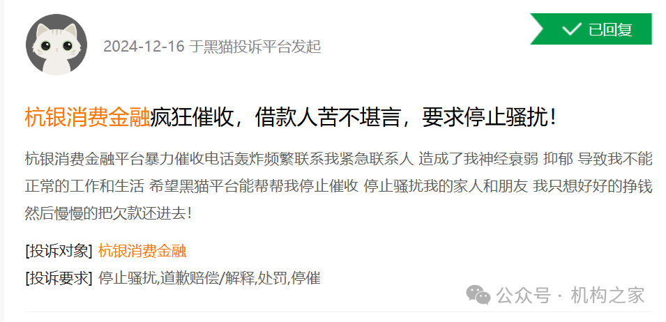
截至2024年12月19日,杭银消费金融在黑猫投诉平台上的累计投诉量已达2872条,主要涉及暴力催收、泄露个人信息、高利率等问题。其中,“骚扰”“威胁”“恐吓”等关键词频繁出现。
其中,一位用户投诉称,杭银消费金融采取暴力催收手段,频繁电话轰炸其紧急联系人,导致用户情绪极度崩溃,出现神经衰弱和抑郁症状,严重影响了其正常工作和生活。

图 黑猫投诉平台上关于杭银消费金融投诉信息。
此类事件并非个例,多个投诉平台频繁曝光杭银消费金融因暴力催收和高利率问题而遭到用户投诉。事实上,早在2023年11月,国家金融监督管理总局浙江监管局便因杭银消费金融“委外催收管理不到位”和“贷款利率风险定价机制落实不到位”对其罚款55万元。然而,这一处罚未能有效遏制杭银消费金融的违规行为,反而揭示出公司在风险管理和合规方面存在的持续漏洞。尽管监管部门已对其作出处罚,杭银消费金融依旧未能采取有效措施,彻底整改催收过程中的不当行为。

- 银行股迎来“黄金买点”?摩根大通预计下半年潜在涨幅高达15%,股息率4.3%成“香饽饽”
- 华润电力光伏组件开标均价提升,产业链涨价传导顺利景气度望修复
- 我国卫星互联网组网速度加快,发射间隔从早期1-2个月显著缩短至近期的3-5天
- 光伏胶膜部分企业上调报价,成本增加叠加供需改善涨价空间望打开
- 广东研究通过政府投资基金支持商业航天发展,助力商业航天快速发展
- 折叠屏手机正逐步从高端市场向主流消费群体渗透
- 创历史季度新高!二季度全球DRAM市场规模环比增长20%
- 重磅!上海加速推进AI+机器人应用,全国人形机器人运动会盛大开幕,机器人板块持续爆发!
- 重磅利好!个人养老金新增三大领取条件,开启多元化养老新时代,银行理财产品收益喜人!
- 重磅突破!我国卫星互联网组网速度创新高,广东打造太空旅游等多领域应用场景,商业航天迎来黄金发展期!
