苏农银行独立董事孙杨因任期满六年辞职
2026-04-22 17:43:59
来源:
金融界
作者:吴言
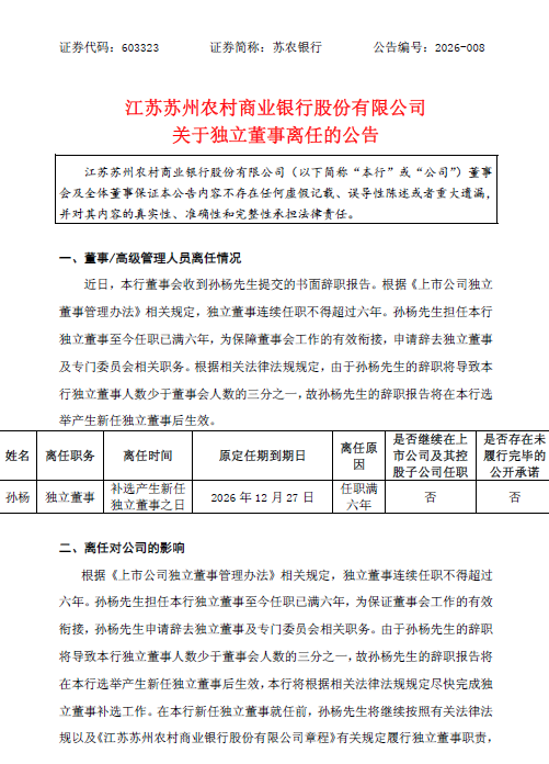
今日,苏农银行(股票代码:603323)发布一则关于独立董事离任的公告。因连续任职满六年,触及《上市公司独立董事管理办法》相关规定上限,独立董事孙杨正式申请辞去该行独立董事及专门委员会相关职务。
公开资料显示,孙杨,1967年11月出生,上海人,博士研究生学历,教授。1987年参加工作,早期曾历任南京第九二四厂第二研究所技术员、日本FOURSIS株式会社南大事业本部担当部长等职。此后转入学术界,历任南京财经大学副教授、教授、金融学院副院长等职务。目前,孙杨担任南京审计大学教授、经济与金融研究院执行院长,并兼任仪征农村商业银行独立董事、苏银理财有限责任公司监事等职。自2020年4月起,孙杨在苏农银行担任独立董事,至今刚好满六年。
根据监管要求,由于孙杨的辞职将导致苏农银行独立董事人数少于董事会人数的三分之一,其辞职报告需在选举产生新任独立董事后方能生效。在新任人选就任前,孙杨将继续依法依规履行独立董事职责,并做好工作交接。
苏农银行在公告中明确表示,此次人事变动不会影响董事会的正常运作,亦不会对日常经营产生不利影响,银行将尽快按程序完成独立董事的补选工作。对于孙杨在任职期间的贡献,苏农银行董事会给出了“恪尽职守、勤勉尽责”的评价,并对其为银行长期稳健发展发挥的积极作用表示衷心感谢。
AI智能分析该文,为您挖掘投资机会该AI功能处于试用阶段,内容仅供参考,请仔细甄别!
展开 

全部评论
机会情报
- 银行股迎来“黄金买点”?摩根大通预计下半年潜在涨幅高达15%,股息率4.3%成“香饽饽”
- 华润电力光伏组件开标均价提升,产业链涨价传导顺利景气度望修复
- 我国卫星互联网组网速度加快,发射间隔从早期1-2个月显著缩短至近期的3-5天
- 光伏胶膜部分企业上调报价,成本增加叠加供需改善涨价空间望打开
- 广东研究通过政府投资基金支持商业航天发展,助力商业航天快速发展
- 折叠屏手机正逐步从高端市场向主流消费群体渗透
- 创历史季度新高!二季度全球DRAM市场规模环比增长20%
- 重磅!上海加速推进AI+机器人应用,全国人形机器人运动会盛大开幕,机器人板块持续爆发!
- 重磅利好!个人养老金新增三大领取条件,开启多元化养老新时代,银行理财产品收益喜人!
- 重磅突破!我国卫星互联网组网速度创新高,广东打造太空旅游等多领域应用场景,商业航天迎来黄金发展期!
